关于我们
清洁生产
环保治理
工程咨询
安全评价
化工生产技术
人力资源
新闻资讯
公司新闻
信息公示
政策法规
信息公示
您的当前位置:
新闻资讯
>
信息公示
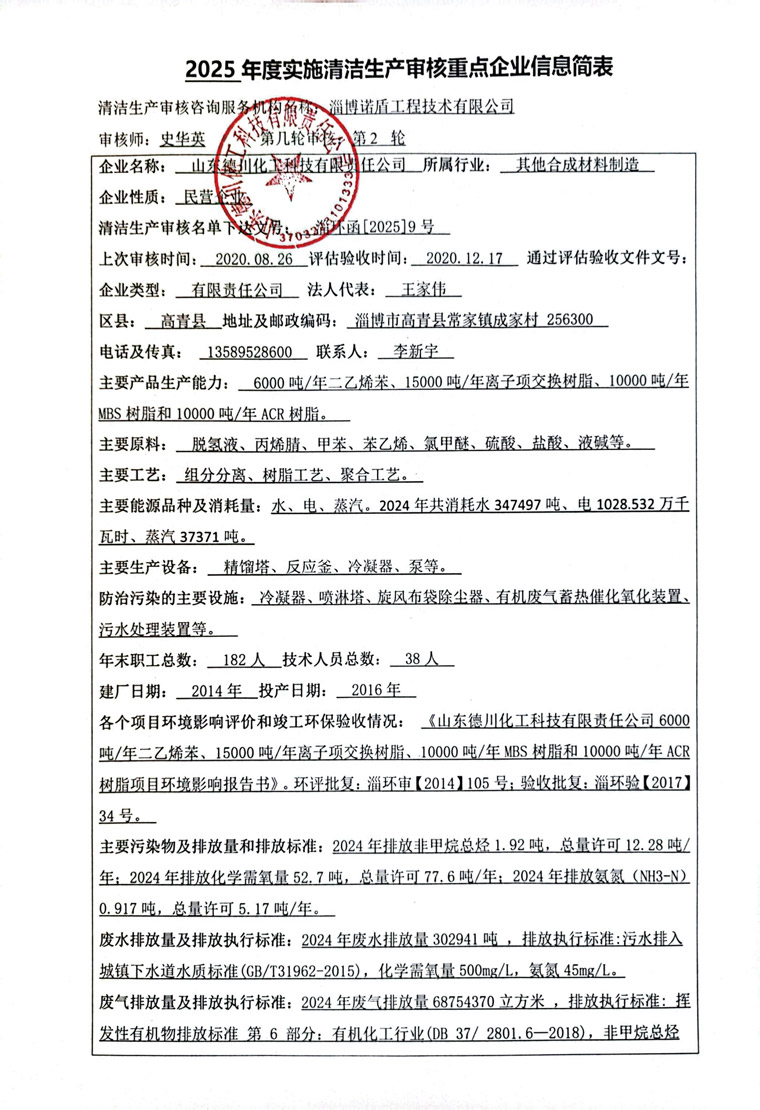
山东德川化工科技有限责任公司第二轮清洁生产审核信息公示
发布时间:2025/4/22
打印本页
||
关闭窗口
版权所有 淄博诺盾工程技术有限公司
鲁ICP备13003984号-1
@ NUODUN.COM